当前位置: 首页 > 新闻 > 足球新闻

第二批完成债务清偿俱乐部名单,不在第一批名单的全员上榜

来源:24直播网 发布时间:2025年03月30日 21:09

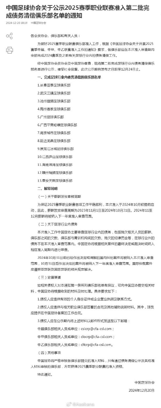
中国足协公示2025赛季职业联赛准入第二批完成债务清偿俱乐部名单,此前不在第一批名单里的长春亚泰、武汉三镇、沧州雄狮、梅州客家、广州、广西平果哈嘹、南京城市、延边龙鼎、黑龙江冰城、江西庐山、湖南湘涛、赣州瑞狮、泰安天贶全员上榜,相当于所有三级职业俱乐部都进行了完成债务清偿的公示。 ​​​

热门视频

更多 >>

足球资讯

足球录像

足球集锦

热门TAG